您的位置 首页 财经

楼市灰产调查:买房人的“后悔药”,退房公司的生意经

退房公司以“不成功不收费”为诱饵,利用信息差牟利,但可能让消费者陷入更复杂的法律纠纷

楼市灰产调查:买房人的“后悔药”,退房公司的生意经

楼市灰产调查:买房人的“后悔药”,退房公司的生意经

退房公司以“不成功不收费”为诱饵,利用信息差牟利,但可能让消费者陷入更复杂的法律纠纷

展开全文

文|《财经》研究员 王文彤

编辑|杨立赟

当楼市告别单边上行的黄金时代,一场围绕“退出权”的隐秘战争正在买卖双方之间悄然上演。

2025年9月中旬,王珂在西安榆林买下了自己人生中的第一套房,支付定金加首付共计26万元。

虽然已经交钱,但这个房子并不是王珂最心仪的,并且在过去短短的几个月中,房子的总价下降了十多万元。他对这套房的保值升值没有信心,决定退房。

他希望能够拿回一部分定金,而销售坚称“按合同来,想退就拿不回定金”。焦虑的他将目光投向了退房公司。在退房公司介入一个月后,他拿回了一半的定金和首付共计23万元,并向退房公司支付了5万元服务费。

在房地产“止跌企稳”阶段,由于资金周转不畅、房价下跌、房屋烂尾等原因,消费者的退房需求激增,催生了“退房”这门生意。退房公司是指专门帮助消费者退房的咨询公司或有相关业务的律所,是房地产下行期的独特产物,以“不成功不收费”的承诺吸引着进退维谷的购房者。从社交媒体平台的精准推送,到精心包装的成功案例,这条新兴产业链正在快速渗透地产交易的后市场。

《财经》调查发现,退房公司通过寻找开发商的违规点、发律师函、找关系等方式协助客户退房,运作逻辑高度依赖信息不对称。虽然市面上有不少退房成功的案例,但是退房公司游走在灰色地带,与退房者常常“貌合神离”,一旦出现分歧,可能抬高退房者的成本,甚至出现法律风险。

值得深思的是,退房纠纷既反映市场心态,也折射出楼市深度调整期的制度缺口。当部分城市尝试推出“七天无理由退订”等冷静期机制时,上海头部房企的高管直言这类政策多为营销噱头,开发商也通过各种风控措施,构建更严密的防御体系。这场发生在购房者、专业退房机构与开发商之间的三角博弈,最终考验的是房地产行业在转型期如何重建交易公平与市场信心。

楼市灰产调查:买房人的“后悔药”,退房公司的生意经

“死马当活马医”

去年年底,重庆的吴琦考虑到孩子即将上小学,决定将家中的老房子卖掉,置换一套学区房,交了定金和部分首付,共15万元。但老房子迟迟未能成功出手,新房价格又出现了波动,加上开发商宣传的学区情况与实际不符,纠结再三后,她走上了退房的道路。

吴琦先向当地住建委和12345投诉,对方工作人员表示,需要她先收集相关证据并提交,然后由工作人员进行核实,如果确有宣传与实际不符的情况再对开发商进行处罚。

但吴琦觉得这是在为难她,“买房的时候谁想着退呢,当时我没录音也没拍照,现在让我去搜集证据也不现实啊。而且就算处罚了,也不一定能退款给我。”

她又尝试委托律师进行退房。在对比了四五家律所后,她选择了一位打过房产交易纠纷案件、与诸多地产公司有过合作的律师。

听完她的讲述后,该律师表现得信心满满,称会采用投诉、发律师函等方式进行处理,全案委托共需8000元,先收取3000元作为前期咨询费用。

出于对专业律师的信任,也由于已经与销售摊牌、急于退款,吴琦没有纠结费用。但在实地查看、团队讨论后,该律师表示,证据不足,无法退房。3000元律师费也没有退给她。

连律师都无能为力,吴琦一度丧失了信心。但打开社交媒体平台,各种退房相关的帖子还是源源不断地涌到她的面前。她尝试在几个帖子下留言咨询,立刻有十几家退房公司联系她。

有了之前的教训,她对这些退房公司进行了更加严格的筛选,甚至列了一个Excel表格进行对比:处理的时间越短越好,最长不超过三个月;必须派遣专人到现场查看;不提前收费,退款成功后再收费;以往的成功案例包含全国的大小城市,而非局限于某个地区;最好不需要额外配合;话不说得太满,不承诺100%退款。

她最后选定的退房公司有两点打动了她。一是对方主动给她讲解了退房行业的发展过程、市场的变化,她觉得对方很专业;二是对方能理解她对跑售楼处非常头疼,主动表示不需要她出面。

最终,这家退房公司帮助吴琦拿回了15万元,收取了45%的费用。这几乎是市场上最高的收费标准,但吴琦认为,当时退房已经成了她的“心魔”,严重影响到了她的工作效率和家庭氛围,能够处理完这件事,这笔钱花得很值。

多位跟退房公司打过交道的消费者都表示,他们最初是抱着“死马当活马医”的心态找到退房公司的。

一位广西的消费者表示,他的定金就1万元,能退回最好,退不回就当花钱买教训了。

今年6月,他委托的退房公司在半个月的时间里帮他要回了定金,报酬是退回钱款的30%。在这期间,他完全没有操一点心,也不知道退房公司究竟采用什么方法。“退了就行,我不想管那么多。”他说。

而更多的消费者已经消耗了大量时间和金钱,寻找退房公司成了他们最后的自救尝试。

楼市灰产调查:买房人的“后悔药”,退房公司的生意经

市场需求催生退房生意

王珂告诉《财经》,最开始接触到退房公司在9月底。当时小红书首页给他推荐了一个帖子:《五万元,两天退房成功》。点开一看,是一个分享自己如何找到靠谱的退房公司、成功退房的帖子。这是他第一次听说退房还有专业公司。

《财经》在小红书、抖音等社交媒体平台搜索“退房公司”,跳出很多以“xx退房”“xx咨询”“xx律所”为名的相关用户。

这些用户大致可以分为两类:一类是仅能进行咨询服务的公司,在天眼查官网上,这类公司的经营范围包括房地产经纪、房地产咨询、法律咨询(不含依法须律师事务所执业许可的业务)、房地产评估等关键词;另一类是明确表明律师、律所身份的公司。

胡川山是四川精伦律师事务所的专职律师,做退房业务近两年,处理过近百起退房事件。在小红书上,他和团队运营着一个名为“胡律师(无忧退房)”的账号。

他告诉《财经》,开始接触退房的业务是因为身边的几个朋友想要退房,前来咨询他。他发现,在市场下行期,很多客户有共性需求,退房公司和退房律师也应运而生。而在房市景气、一房难求时,他们的生存空间很小。

消费者想要退房的原因有很多,比如房屋烂尾、急需用钱、冲动消费后因房价下跌而后悔等等。当前,最后一种原因来退房的消费者是最多的。

在他看来,退房律师起到三个作用:协调指导、帮助消费者跟开发商沟通、给消费者提供心理支持。

相比退房公司,律师更有优势的地方是对法律更加了解,而这正是大部分消费者最需要的。“开发商的法务都是身经百战的,如果没有专业知识怎么能跟对方抗衡?”他说。

《财经》以已交定金、未办理贷款为前提咨询了几家退房公司,并提供了购房地点、楼盘名称、交了多少钱等基础信息,得到的清一色的答案都是——能退。

在他们的概念中,单纯退定金的案子比较简单,做起来也比较有把握。如果买房流程已经进行到交完首付、办理贷款的阶段,处理起来就比较困难。

一位退房公司专员表示,经过与公司合作的两位主办律师对楼盘信息、开发商经营状态的评估,90%以上的可能性可以退全款。“如果说100%能退,那都是骗人的。”他表示。

根据《财经》提供的情况,该专员给出了收取退回钱款20%的收费标准,并强调:“你这种情况比较简单,20%是我们的最低价,拿不回钱不收费。”

当问及需要配合什么,该专员打包票称,客户全程不用操心。达成委托后,公司的律师和相关工作人员会建群,每天在群里反馈退房进展,客户只需要在前期提供相关材料、最后去售楼处签署退房申请书即可。

楼市灰产调查:买房人的“后悔药”,退房公司的生意经

该退房专员发来的群聊示意,群内有律师、工作人员和消费者。 图源/受访者

退房服务合同中写明的委托期限为90天,不过该专员表示,实际上一两个月就可以成功退款。他也表示,公司会处理到客户满意为止,如果委托到期客户仍不满意,公司不收任何费用,客户可以自行选择解约或续约。

“出现这样的情况是我们自己倒霉,前期评估不到位接了没把握的案子。”他说。

楼市灰产调查:买房人的“后悔药”,退房公司的生意经

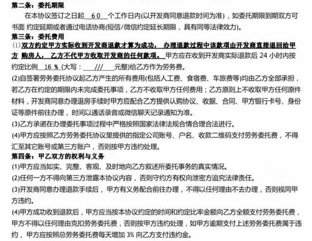
该退房专员发来的合同样本,其中包含委托期限和违约情况。 图源/受访者

他还透露,这两位律师也是公司的股东,处理退房会全力以赴,并不断电话催促签订退房服务合同。

楼市灰产调查:买房人的“后悔药”,退房公司的生意经

灰色地带的“合法生意”

退房这么艰难的事,这些专业团队是如何操作的呢?

“没有任何法律条文规定我不可以帮消费者退房,在合法合规、合情合理的前提下,能帮客户解决问题就是最好的。”胡川山表示。

《财经》接触的这些退房公司、退房律师均表示,自己的操作完全合法。

退房方法主要分为以下四种:发律师函、投诉开发商、起诉开发商、找关系。而几年前经常被使用的“捏造假流水”“捏造病例条”等方法,被退房公司们称为骗人的把戏。

一般来说,胡川山的工作过程是这样的:第一步,了解客户签订认购协议和定金合同的过程,查看客户与销售、中介的沟通记录,核实并评估楼盘资料。如果客户距离较远,他也会线上指导客户拍摄售楼处情况、施工现场状况、周边基础设施环境等。

第二步,跟客户一起与销售、中介进行协商,如果协商无果,可能会进一步考虑向开发商出具正规的律师函。

律师函中一般会写明开发商存在的不合法、不合规的地方,如宣传与实际不符、定金未打入监管账户、未告知不利因素、未特别提示义务条款等,并附上客户的退房诉求。以他的经验,70%的退房事件能在这个阶段得到解决。

第三步,指导客户向开发商的主管部门投诉维权。不过,胡川山认为,投诉会大大增加开发商的负担、占去开发商的大部分精力,对协商退房反而会起到反作用。

前述退房公司专员则在一开始就强调了他们采取的是“非诉”手段,即不打官司,通过投诉开发商来逼迫其与购房者协商。

他介绍,前期公司会派出专员去楼盘实地考察、搜集证据,将证据统一发送给律师,律师再进行证据汇总,差旅费和律师费由公司承担。整理好证据后,律师会写好具体投诉内容,使用购房者的个人账号在住建局官网上进行投诉。

第四步就来到了诉讼这一步。胡川山同样不建议盲目采取诉讼手段来退房,因为客户的时间成本和金钱成本都经不起再次折耗。他也会与客户解释,退回定金的70%-80%也是可以接受的。

收费标准方面,不同的工作量和工作内容,收费也不同。

比如,咨询和帮忙出具律师函的价格是1000元至2000元;全程非诉指导采取计时收费,一般为一小时200元至1000元;标的金额较小的诉讼代理会按单个案件收费,每个案件收费1万元至2万元;大标的金额的诉讼代理一般会采取风险代理方式(即打赢官司或拿到钱后才付律师费),一般不超过拿回钱款的18%,不过需要由客户报销差旅费。

最后一种退房方法——找关系,显得尤为神秘。

2024年9月,李敏在湖北襄阳购买了一套新房,并在销售的催促下交了25万元首付、完成了网签。之后,他才第一次去小区实地查看,发现房子的实际情况与销售介绍的不一致,决定退房。

像他这种已经交完首付、完成了网签的退房者,属于退房公司们公认的“最棘手”的情况。

他曾先后找到两家退房公司。第一家采用投诉的方法退房,等了两个多月后没有结果。第二家则信誓旦旦地说会找开发商的湖北区域负责人来处理退款,而且只有他们能找到关系,收费标准也是前一家的两倍。

李敏抱着试试看的心态委托了这家公司,对方真的帮他拿回了23万元,并收取退款的40%作为报酬。

“我问过他们到底是怎么操作的,他们只说这个是商业机密,不能告诉我。”他说。

《财经》以退房者身份咨询了一家以找关系为退房方法的公司。对方表示,公司专做东三省地区的退房业务,跟当地大部分开发商都有联系,但不愿透露细节。

当晚,另一位自称退房公司的负责人打来电话询问到底要不要退房,并称他们有内部关系。追问之下,该负责人表示是在某微信群聊看到相关信息的,退房公司之间信息互通,每接触一个新客户都会在群里交流。

他还表示,现在市场不好,所有开发商都不愿退房,只有找关系才好使,“不管你是投诉还是找律师都不管用,不用费二遍事。”

但那名退房专员和胡川山都认为,找关系只适用于一些地方小型房企或民企,大型房企和国央企并不适用。

楼市灰产调查:买房人的“后悔药”,退房公司的生意经

退房者和退房公司的博弈

即使签订了退房服务合同,退房者和退房公司之间也很难真正建立信任。博弈,可能是对双方关系的真实写照。

张宇打算退掉今年初刚买的新房,拿回定金加部分首付,共计20万元。在销售拒绝退款后,他咨询了四家退房公司,与收费最低的一家签订了退房服务合同,服务期为两个月。

最初,看到这家公司精心包装的朋友圈案例,听到工作人员透露公司背后有律师指导,他对这家公司非常信任。公司的效率也很高,签订合同的第二天就开始用张宇的账号向当地住建局投诉。

然而很快他发现,公司只有投诉这一种方法,所谓的律师并未出现,前期的投诉也全部石沉大海。一个月后,连工作人员回复消息都变得敷衍起来,从原本的“秒回”变成了三四天回复一次。张宇猜测,退房公司大概对他这一单也没有信心。

此时,销售又告知他,可以退回15万元首付,但要等开发商走流程。张宇打起了退堂鼓,思考再三后他认为,想要靠退房公司拿回全部钱款已经不可能了,而选择相信开发商可以拿回15万元。最终,他一边跟开发商摊牌,一边提前与退房公司解除合同。

没想到,这反而让退房公司变得“勤快”起来。在最后的20几天里,张宇的名下出现了几十个投诉,投诉的内容五花八门,但清一色的不靠谱。与此同时,退房公司表示,提前终止合同属于张宇违约,张宇依旧需要支付劳务费用。

“我其实想让它(退房公司)知难而退,但它觉得我已经跟开发商达成一致了,只要再加把劲、多投诉就能加速退款,来跟我分钱。我们已经不再信任彼此了,而是在博弈。”张宇说。

与开发商摊牌后,退房公司不再是张宇的助力,反而变成了妨碍。

销售告诉张宇,投诉会影响开发商后续的网签,因此他们会先处理投诉再办理退房。也就是说,退房公司越投诉,退房的进度就越慢。最终,直到与退房公司的合同过期后,张宇才收到退房款。

张宇后来也在小红书上分享了自己的退房经历,引发了很多消费者的共鸣。在他看来,退房公司接单其实是在博概率,成本也极低,有些甚至不会到现场勘察,只是在线上打字。

如果再来一次,张宇不会再委托退房公司。有过这段经历后,他认为,退房公司没有门槛,不能真的提高退房成功的概率,但一定会分走退房的金额。

“他们能做的我也能做,只是有信息差,我不知道该怎么做。”他说。

在北京市隆安律师事务所上海分所合伙人郜松江看来,退房公司虽然不是完全没有含金量,但也确实利用了很多消费者的信息不对称、流程不熟悉,将公开信息包装成“独家渠道”或“内部方法”来招揽业务。

他指出,正规的投诉和法律服务(如律师代理)是合法的,但很多运营此类业务的法律咨询公司并不具备从事诉讼代理的法定资质。它们可能将案件转包给合作律师,自己充当高额中介,抬高了消费者的退房成本。

楼市灰产调查:买房人的“后悔药”,退房公司的生意经

“赔了夫人又折兵”的风险

张宇总结了退房公司的几个潜在风险:比如,社交媒体上有很多用户打着分享经验的幌子,实际却是退房公司的托,详聊后才能发现其说辞中的前后矛盾,浪费了很多时间。

退房公司的合同中也存在很多“坑”。比如,要求退房者需无条件配合、对退房成功的定义不一致、对如何续约和提前解约没有明确规定等等。而一旦双方没有达成一致,消费者有可能反被退房公司起诉。

楼市灰产调查:买房人的“后悔药”,退房公司的生意经

张宇与退房公司签订的合同,其中对委托期限、收费和退房者需要配合的工作做出了规定。图源/受访者

王楠就曾经被退房公司威胁起诉。在外地工作的他本打算全权委托退房公司处理,也提前告知对方自己无法频繁跑售楼处。签订委托合同时,退房公司保证,全程不需要他操心,委托到期后对方却表示,退房不成功是因为王楠不配合工作,他仍需支付服务费。

王楠不接受支付费用,对方反而将他告上法庭。王楠只能额外委托律师处理跟退房公司之间的纠纷,“简直是赔了夫人又折兵。”他在小红书上一搜才发现,跟他一样因为各种原因被退房公司威胁起诉的消费者不在少数。

郜松江表示,如果与退房公司发生纠纷,甚至被对方起诉,可以向监管机构和消费者协会等有关部门投诉和举报。如果最终对簿公堂,消费者也应积极应诉或反诉,若退房公司存在超范围经营或违规风险代理等行为,可以依法主张合同无效。

他进一步补充了退房公司存在的其他潜在风险:轻则个人信息泄露、损失钱财和时间,重则因退房公司的找关系涉嫌行贿而被卷入违法行为。

那么究竟在什么情况下可以退房呢?

郜松江表示,法律上没有“无理由退房”的相关规定,但在一些特殊情况下,购房者可以申请退房退款,如房屋主体结构质量不合格、开发商擅自变更规划设计、房屋面积误差绝对值超出3%、无法办理房屋产权证等开发商严重违约的情形。此外,如果开发商存在欺诈、胁迫、造成购房人重大误解等情况,购房合同也有可能撤销。

楼市灰产调查:买房人的“后悔药”,退房公司的生意经

电商的“七天无理由退货”能用在房地产吗?

对于冲动消费、因房价下跌后悔而退房的消费者来说,或许他们需要的是“购房冷静期”,是“无理由退房”政策,给买房这样的重大决策一个缓冲空间。

这种看似“任性”的要求,实际上部分城市的开发商已经有过尝试去响应。

2023年,北京市房山区38个在售楼盘项目以自发联盟形式承诺,购房者在签订正式购房合同前提出退房的,30天内定金退还到位。

2025年初,湖南长沙市长沙县、湖北省宜昌市发布了购房“七天无理由退订”承诺,获得十几个楼盘响应。

上海易居房地产研究院副院长严跃进此前在接受《中国新闻周刊》采访时指出,此类政策相当于购房“冷静期”,目的是增强市场信心、规范市场秩序,能够有效缓解购房者对资金安全的担忧。

但是一位上海头部房企高管看来,几天内的“无理由退房”只是一些阶段性促销行为,更像是噱头,而且随意退房很容易扰乱市场。“几天时间太短了,对买房来说不起决定性作用。”他表示。

郜松江补充,“无理由退房”实际上是开发商赋予购房者的一种单方解除权,在实践中常常会引发纠纷。比如,退房时开发商往往需要购房者提交退房理由和证据,而这些内容开发商可能不会承认。

值得注意的是,这些“无理由退房”承诺的是退“订金”而非“定金”,这是两个完全不同的法律概念。

胡川山解释,“订金”指意向性费用,通常在签订购房合同前缴纳,可协商退还;而“定金”具备法律担保效力,如果贸然退房不可退还。在实际操作过程中,二者可能会发生混淆。

针对客户退房,房企也有自己的应对。

一位上海头部房企销售告诉《财经》,退房更多发生在房价波动更大的三四线城市和体系制度不完善的小开发商身上。他举例称,其所在公司在签约时会明确告知客户无法退定金,并将项目的不利因素形成书面文字,让客户签字、现场录像,在前期把控风险。

如果客户委托退房公司以投诉的方式尝试退房,住建委会先对开发商进行审查,如果确有客户投诉的问题,就可以退房退定金,开发商之后的网签也会暂停。同时,开发商和客户都需提交退房申请书,以便住建委核查退房原因。

“如果这些退房公司确实帮客户找到了开发商的问题,对消费者还是很有用的,也是一种对开发商的警示。但胡搅蛮缠是行不通的。”他说。

他分析,客户退房本质上是对房地产市场的信心不足,退房公司就是抓住了客户这种心理。但是,买房时只想消费而不想承担风险,既扰乱了市场,也是对自己的不负责任。

(应采访对象要求,文中王珂、李敏、吴琦、张宇、王楠为化名。实习生叶静怡对此文亦有帮助)

本文来自网络,不代表天牛新闻网立场,转载请注明出处:http://cqkbt.cn/35789.html

作者: wczz1314

为您推荐

发表回复

您的邮箱地址不会被公开。 必填项已用 * 标注

联系我们

联系我们

13000001211

在线咨询: QQ交谈

邮箱: email@wangzhan.com

关注微信
微信扫一扫关注我们

微信扫一扫关注我们

关注微博
返回顶部